Effective Risk Management in ERP Project Implementation using FTA
Enterprise Resource Planning (ERP) is a comprehensive software solution that integrates all core business processes, including finance, HR, manufacturing, supply chain, services, procurement, and others. It facilitates the flow of information across an organization, enabling data-driven decision-making and operational efficiency.
ERP Implementation Process
The different phases in implementation and the tasks to do within are as follows:
- Phase 1: Problem Definition and Planning
Define project objectives, form teams, develop a plan, and select an ERP module and implementation partner. - Phase 2: Current State Analysis
Analyze existing business processes, assess current technology, and begin team training. - Phase 3: Designing the Future System
Develop a high-level system design, define hierarchy, and engage in user communications and prototyping. - Phase 4: System Development and Testing
Test the system with real data and interfaces, and conduct user testing. - Phase 5: Implementation and Deployment
Implement the ERP system on user workstations.
Managing Risk in ERP Projects
Enterprise Resource Planning (ERP) implementations are complex, high-stakes projects that carry significant risks. Effective risk management consists of following steps:
- Identifying Risks: Recognize potential failure points by consulting with organizations that have undertaken similar ERP projects.
- Analyzing Risks: Assess the impact of identified risks on the project’s budget, timeline, and user requirements.
- Assessing Probability: Evaluate the likelihood of each risk occurring, to prioritize them effectively.
- Prioritizing Risks: Focus on risks with severe impacts on critical business processes and set up regular monitoring for others.
- Mitigating Risks: Implement strategies to minimize the likelihood or impact of risks.
ERP Implementation Failures
- Nike
Nike faced significant losses and operational challenges after implementing an ERP system. Issues included inadequate data from the new system and technical problems in the order management process. Eventually, Nike switched to SAP ERP after reducing the use of the problematic i2 system. - HP
HP experienced a substantial financial loss due to issues in migrating to a centralized ERP system. The failure was attributed to poor execution, inadequate contingency planning, and lack of proper coordination between IT and business groups. Key issues included data integration problems, poor planning, and inadequate training.
To successfully implement ERP systems and gain their benefits, it’s crucial for organizations to actively manage inherent risks to enhance business value and maintain a competitive edge. Now, the objective is to develop a probabilistic risk assessment approach to evaluate the risks in ERP system implementation projects.
Development of Risk Assessment Approach in ERP Systems
In the context of ERP systems and implementation projects, risk assessment benefits from a system perspective, where an ERP is a complex of interconnected parts like people and technology. These elements work together to create outcomes no single part could achieve alone.
This method focuses on how failures in these parts or their communication can cause overall system failure, key in evaluating ERP project risks from poor selection to communication breakdowns.
ERP implementation involves various tasks and roles, whereas actual ERP systems comprise software, hardware, and other IT components.
Failures occur when ERPs don’t meet design goals, user expectations, or stakeholder requirements, underscoring the need for systems to meet all parties’ needs.
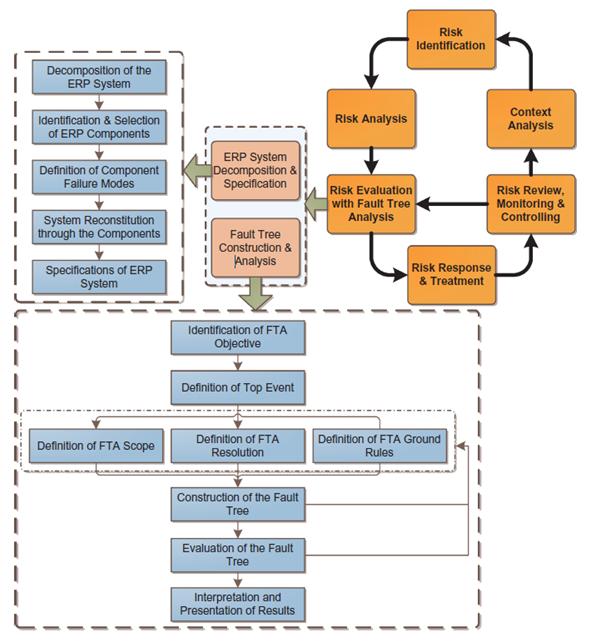
Risk management should dissect the ERP into detailed sections for precise risk evaluation, often using fault tree analysis to pinpoint origins of system failures.
The approach assumes ERPs are breakable into parts, reliant on each component’s success, with each part having a clear-cut state of ‘success’ or ‘failure,’ and independence among components unless linked.
ERP Risk Management through Fault Tree Analysis

In ERP implementations, risks are pinpointed and assessed before dissecting the system to map out component hierarchies and interconnections, defining how individual failures can lead to broader system issues.
To perform FTA, the following steps are undertaken:
- Identify the objective of the FTA.
- Define the ‘top event,’ which is the system failure being analyzed.
- Determine the scope, resolution, and ground rules for the FTA, including the level of detail and nomenclature.
FTA employs backward logic to trace system failures to their root causes, identifying component failures that contribute to the top event. The analysis uses Boolean expressions and logic gates (AND/OR) to illustrate the relationships between events and deduce the top event’s occurrence from the occurrence (or non-occurrence) of lower-level events.
To manage the complexity of ERP systems, FTA incorporates dynamic gates for intricate relationships and calculates the top event’s probability from the basic event probabilities.
ERPs are segmented into modules by function and related criteria, considering the various software and hardware in the implementation.
Overall, FTA is a strategic tool in ERP risk management, methodically pinpointing and addressing risks through a detailed study of system component interactions and potential failures.
ERP Implementation Case Study
Company X, a small-sized City Council in the United States, faced challenges with its ERP system which did not cover all operational areas, prompting the adoption of a new Human Resources module. With a $1.1 million investment, slightly over budget, the project was internally staffed by a dedicated team from both the City Council and the ERP vendor, without external consultants.
The project plan and risk management were overseen by the ERP vendor’s project manager but required approval from the customer’s Head of Financial Department. Designed to be completed within ten months, including three for parallel operations, the implementation aimed to introduce and alter several processes with no software customization planned. Communication within the organization was informal, relying on calls and verbal discussions, with formal meetings scheduled only at key project phases.
Company X prioritized budget adherence, benefit realization, and user satisfaction as project outcomes. However, the project faced significant risks, notably the lack of top management support, challenges in business process reengineering (BPR), and communication issues. Failure to deliver expected benefits or meet system design requirements was considered a significant threat to project success.
Fault Tree Construction and Evaluation
Identify the Top Event: The top event (T), representing the critical failure of the ERP system, is established. For Company X, this is the ERP system usage failure.
Select Appropriate Gates: Based on the requirements, OR and AND gates are chosen to represent the logical relationships between the failures of subsystems. An OR gate under T indicates that the failure of any subsystem leads to the top event.
Determine Component Failures: Break down the system into components (E1 for Human Resources, E2 for Payroll, etc.) and identify how each can fail (B1, B2, B3…), including their probabilities of occurrence and impact on communication and BPR (Business Process Reengineering).
Calculate Risk Impact: For each component, calculate the risk impact using the formula: Probability of Occurrence x Impact (both communication and BPR where applicable). For example, for B1, the risk impact is 20% x 50% = 0.10.
Construct the Fault Tree: Using the selected gates and calculated risks, construct the fault tree diagram. Place the top event (T) at the root and branch out to the contributing factors (E1, E2…) using the logical gates.
Apply Boolean Algebra: Use Boolean algebra to combine the risks of the basic events. AND gates multiply the probabilities of their inputs, while OR gates add them.
Evaluate the Fault Tree: Calculate the probability of the top event by applying the Boolean operations to the probabilities of the underlying events. For Company X, the calculated failure probability was 35%.

